JH1LHVの雑記帳

和文電信好きなアマチュア無線家の雑記帳

スポンサーリンク

2018-02-06から1日間の記事一覧

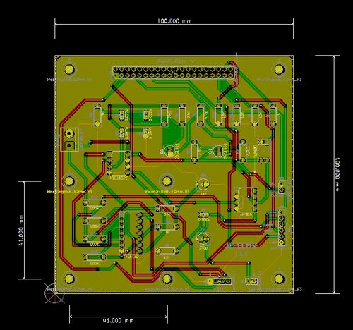
最新ニュースを和文電信で bot する ~その12~

貧乏暇なし。 寒いし、忙しいしで・・・なかなか趣味に没頭できません。。。 取りあえず KiCad を立ち上げて、和文 Bot 基板だけは仕上げました。 中華の一大イベントである春節前に基板だけは発注しておきたかったので、なんとか急いででっち上げました。 1…